Autor
URL do Artigo
DOI
Resumo
INTRODUÇÃO
Conhecer, estudar e entender situações sociais que podem gerar efeitos psicológicos ou de outros aspectos na saúde é de extrema relevância e está sendo muito estudado atualmente (Alves et al, 2005). A situação pode piorar ao considerar os efeitos psicossociais segundo Freitas-Magalhães (2014), que podem estar envolvidos. Essas situações requerem a compreensão total ao qual o paciente está envolvido para compreender a circunstância e poder criar meios de tratá-lo.
Naturalmente um número muito acentuado de situações que devem ser analisadas podem surgir, se tornando necessário ferramentas que ajudem tanto o paciente como o médico responsável a organizar e compreender as diversas situações que podem surgir. Este trabalho se compromete a apresentar uma opção de ferramenta que pode ser utilizada, muito estudada principalmente na área computacional (Barabasi et al., 2013), que pode ser usada para organizar e sintetizar essas situações de relevância para o paciente e o médico responsável.
Grafos são estruturas matemáticas capazes de representar diversos sistemas intrinsecamente complexos, entre eles, as situações psicossociais de interesse deste trabalho (Barabasi, 2013; Zortea; Maxciel, 2014; Golino; Christensen; Garrido, 2022). Grafos já foram muito estudados, vários algoritmos e métodos para analisá-los já se encontram facilmente acessíveis (Costa, 2011; Carnivali et al., 2024; Carnivali, 2021) permitindo assim, a criação e sugestão de vários novos tratamentos que podem surgir de análise e compreensão do grafo gerado. Além do uso desses algoritmos para propor soluções para área (Sousa et al., 2020; Leitão et al., 2025).
Este trabalho apresenta toda estrutura necessária para sintetizar a proposta deste trabalho e por fim, é apresentado um estudo de caso que ajuda a direcionar aplicações improváveis de serem utilizadas nesta área.
REVISÃO DA LITERATURA
GRAFOS VALORADOS
O mundo é repleto de sistemas que são intrinsecamente complexos. Por exemplo, o funcionamento corporal humano requer a existência de milhares de vias metabólicas (Carvalho et al., 2018) funcionando em conjunto. A comunicação entre a sociedade é possível graças a infraestruturas de comunicação que integram bilhões de celulares, computadores e satélites. Esses sistemas são chamados coletivamente de sistemas complexos, sendo caracterizados por serem compostos de muitas partes interconectadas, por arranjos complexos de peças ou unidades (Barabasi et al., 2013).
Por trás de cada sistema complexo existe uma rede que codifica as interações entre os componentes do sistema, sendo essa rede a chamada rede complexa (Barabasi et al., 2013). A modelagem de sistemas reais pode dar origem a redes com milhões de vértices e arestas. A análise dessas grandes redes tornou-se possível com a tecnologia atual, porém os requisitos da análise ainda podem gerar problemas causados, por exemplo, por uma alta exigência de memória principal ou secundária na guarnição dessas grandes redes (Boldi. Vigna, 2004). A busca pela solução desses problemas deu origem à área de pesquisa em redes complexas (Albert; Jeong; Barabási, 2011), (Newman; Barabasi, 2006).
Um grafo G = (V, E) é uma estrutura formada por um conjunto não vazio de vértices V e um conjunto de arestas E que é o conjunto de todos os pares não ordenados e não necessariamente distintos gerados a partir de V. Cada aresta é formada por um par de vértices distintos. Para cada par de vértices, existe no máximo uma aresta associada a eles (Feofiloff; Kohayakawa; Wakabayashi, 2011), um grafo pode assumir várias propriedades que podem ser usadas para modificá-lo a fim de modelar os relacionamentos de problemas reais. Dois exemplos de modificações possíveis são especificados abaixo:
Grafo valorado ou ponderado: um grafo valorado é aquele nos quais valores são atribuídos às suas arestas ou aos seus vértices. Para o exemplo de um grafo que modele estradas conectando cidades, com cidades sendo vértices e as estradas as arestas. Um grafo valorado poderia ser um que apresente a distância entre as cidades em suas arestas (em quilômetros por exemplo), ou o número de habitantes por cidade em cada vértice. Um exemplo de grafo valorado pode ser visto na Figura 1. O grafo é considerado valorado, pois suas arestas e vértices são caracterizados (i.e., possuem valores) (Da Coorde, 1982).
Grafo direcionado: um grafo é direcionado se cada aresta e = (x, y) conecta o vértice x ao vértice y mas não necessariamente conecta o vértice y ao x. Um exemplo de grafo direcionado pode ser visto na Figura 1 o grafo é considerado direcionado pois, no exemplo, há uma via de mão única conectando Cambridge a Stanford e outra via de mão única conectando Stanford a Cambridge (Marcos; João; Souza, 2017).
Um grafo também pode representar uma probabilidade, dado que se esteja em um estado há uma determinada porcentagem que define suas chances de se caminhar a outro. Por exemplo, um grafo que represente uma rede social, existe maior probabilidade de se adicionar um novo amigo que tenha outros amigos em comum a você. Portanto as probabilidades em um grafo que represente conexões em uma rede social podem ter valores diferentes para diferentes pessoas. Um grafo de probabilidades simplesmente é um grafo ponderado em que os valores das suas arestas estão entre 0 e 1.
Figura 1 – Exemplo de grafo valorado e dirigido.

Fonte: Figura fabricada pelos autores desta obra.
GRAFO DE POSSIBILIDADES
Figura 2 – Exemplo de grafo valorado em que a expansão pode ser aplicada.

Fonte: Figura fabricada pelos autores desta obra.
Um grafo, pela sua estrutura topológica, pode também representar possibilidades. Comumente isto é utilizado em uma sub área da computação denominada Model Checking (Clarke et al, 2018). O Model Checking permite encontrar possíveis estados que podem ser alcançados por programas, ainda é possível saber propriedades da máquina ou programa no estado estudado. Neste contexto os vértices do grafo representam estados possíveis de serem alcançados e as arestas os translados entre estados permitido pela máquina ou algoritmo.
O exemplo da Figura 2 apresenta um grafo com 3 possíveis estados que podem ser alcançados supondo que a pessoa estudada ganhe um prêmio. Nele ainda pode-se verificar valores entre 0 e 1 nas suas arestas, estes valores podem representar probabilidade de se locomover entre os estudos do grafo.
Baseado nestes exemplos de aplicação e suas funcionalidades, pode-se desenvolver um grafo que aborde em seus vértices possibilidades comuns do dia a dia de indivíduos. Este grafo permite a análise e discretização de estados que poderiam estar ocultos.
METODOLOGIA
Na Figura 3 podemos ver um grafo de possibilidades para estudar um indivíduo qualquer. Por exemplo, este grafo pode estudar coisas que dão medo ao indivíduo, e os estados folha (i.e., estados finais) representam grupos que podem dar medo ao indivíduo ou não. Nesse contexto pode-se permitir ao médico ou ao indivíduo adicionar novos vértices que sejam relevantes para ele ou, estudar em detalhes o que pode ocorrer caso um dos estados seja atingido.
Figura 3 – Exemplo de grafo de possibilidades.

Fonte: Figura fabricada pelos autores desta obra.
O grafo apresentado, por ser um grafo de possibilidades, pode permitir também criar estratégias de tratamento. Na Figura 3 o estado “Desconhecido”, pode gerar um sentimento negativo ao indivíduo, portanto pode ser evitado. Podem, por exemplo, serem criadas estratégias para o indivíduo não alcançá-lo ou alcançá-lo com uma probabilidade menor. Neste contexto, grafos que possuem probabilidades nas suas arestas podem ser usados, e as probabilidades de cada aresta pode ser acompanhada ou modificada pelo médico ou pelo indivíduo.
Outra possibilidade pode ocorrer caso seja de interesse estudar as arestas do grafo. No exemplo da Figura 3 poderia ter-se uma aresta entre os estados Conhecido e Desconhecido. Com isto, poder-se-ia estudar uma forma de transmitir pessoas de um estado para o outro, reduzindo a totalidade de um estado e aumentando de outro mais favorável ao indivíduo que está sendo tratado.
Os exemplos apresentados acima podem ser bem representados por um grafo. A Figura 4 representa uma variação do exemplo exposto na Figura 3. Neste contexto, os números nas arestas do grafo poderiam representar a probabilidade de se encontrar um indivíduo daquele grupo, já os números dos vértices poderiam indicar o número de indivíduos existentes em cada grupo. Por fim, a seta conectando os estados Conhecido e Desconhecido pode sugerir uma mudança de propriedades nos estados.
Por fim, a pesquisa de grafos em computação já está bem avançada. Por exemplo, algoritmos como o método de Louvain, apresentada no trabalho Blondel, 2008, ou acelerações do algoritmo de Louvain, como o apresentado no trabalho Carnivali et al (2020), já permitem que o problema de detecção de comunidades seja resolvido em segundos para grafos com centenas ou milhares de vértices. A detecção de comunidades se propõe a detectar conjuntos de vértices que apresentem similaridades topológicas. No contexto deste trabalho, a detecção de comunidades poderia permitir identificar conjuntos de estados que sejam em paralelo prejudicial ou benéfico ao usuário permitindo, assim, uma melhor compreensão do grafo ao usuário ou médico responsável.
Figura 4 – Exemplo de grafo de possibilidades.

Fonte: Figura fabricada pelos autores desta obra.
Outro problema que já possui significativas criações na área de computação é o problema de caminho mínimo em um grafo. Algoritmos como o algoritmo de Dijkstra, apresentado no trabalho Dijkstra (De, 2008), se comprometem a resolver este problema, também já possível encontrar algoritmos como o algoritmo de Bellman-Ford, apresentado no trabalho Bannister, 2012, que se comprometem a resolver variações do problema. Os algoritmos de caminho mínimo em grafos, por exemplo, poderiam apoiar propostas de tratamento encontrando o caminho que, por exemplo, mais provavelmente levará o individuo a um estado prejudicial a ele.
Com o uso de grafos é possível, por exemplo, a adição de valores nos vértices. Valores que exprimem relevâncias ocasionais, que possuem uso incomum em outras estruturas psicossociais.
CONSIDERAÇÕES FINAIS
ESTUDO DE APLICAÇÃO
Para exemplificar a metodologia proposta, assim como evidenciar suas qualidades, será apresentado nesta seção um estudo de caso. Neste exemplo, um paciente procurou um psicólogo para o ajudá-lo a entender estados emocionais que poderiam ser causados por eventuais circunstâncias do seu dia a dia. Devido à grandiosidade do número de eventuais circunstâncias que poderiam ocorrer, um grafo de possibilidades foi sugerido para melhor compreender as coisas do seu dia a dia.
Especificamente o paciente possuía os sintomas da doença Ataxia. O paciente objetivava determinar e analisar os momentos do seu dia a dia em que houvesse maior estresse causado pelos sintomas já aparentes. A ataxia, em resumo, causa perdas na coordenação motora, gerando imprecisão em todos os movimentos corporais (Klockgether, 2019).
O paciente acreditava que eventos recorrentes do seu dia-a-dia pudessem piorar os sintomas, por isto, se tornou razoável identificar estes eventos a fim de, futuramente tentar combatê-los ou evitá-los ou pelo menos entendê-los tornando os encontros mais proveitosos.
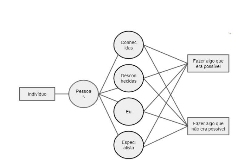
O exemplo exposto na Figura 5 exprime o grafo de possibilidades criado e estudado pelo paciente e a psicóloga que o acompanha. O grafo apresenta as possibilidades de caso uma pessoa que é conhecida a ele, desconhecida a ele, ele próprio ou um especialista que conheça a doença o visse fazendo um conjunto de duas ações: ações que ele ainda poderia realizar mesmo com a doença; ações que ele não poderia realizar por causa da doença.
O grafo apresenta um conjunto de 8 possibilidades que podem implicar em análises diferentes, as possibilidades devem ser analisadas pelo paciente e seu psicólogo, cada uma em particular. Por exemplo, o psicólogo poderia querer saber, caso uma pessoa desconhecida visse o paciente fazendo algo que ele não conseguiria fazer com precisão, o que o paciente pensaria a respeito daquela situação, qual seria os sentimentos que surgiriam no indivíduo ao viver aquela situação, é uma situação recorrente, e outras perguntas que poderiam ser relevantes para o tratamento do indivíduo.
Considerando neste caso, surgiram 8 situações, o número de situações poderia ser ainda maior, exprimindo a necessidade de desenvolver ferramentas de organização para compreender as situações e informações apresentadas.
Figura 5 – Estudo de caso, eventos do dia a dia de um paciente.

Fonte: Figura fabricada pelos autores desta obra.
CONSIDERAÇÕES FINAIS
Foi apresentado, neste trabalho, uma sugestão para possíveis formas de tratamentos psicológicos ou não para indivíduos quaisquer. Foi apresentado a ideia de grafo e algumas de suas variações a fim de mostrar a principal estrutura teórica usada por este estudo.
Após a apresentação de grafos, foi apresentado a forma como um grafo poderia ser reestruturado a fim de torná-lo aplicável a proposta, mostrando como grafos valorados ou direcionados poderiam ser usados para sintetizar estudos específicos que podem surgir.
Por fim, foi apresentado um estudo de caso, a fim de apresentar uma situação real em que um grafo de possibilidades foi utilizado para compreender um caso particular. O grafo apresentou um contexto com 8 possibilidades que se tornaram mais fáceis de visualizar pela divisão gerada pela ferramenta utilizada.
Como trabalhos futuros sugere-se o desenvolvimento de novos estudos de caso que utilizem a ferramenta apresentada. Sugere-se também a evidenciação de clássicas mudanças no grafo que podem ajudar o paciente ou o médico a encontrar novos contextos de aplicação da ferramenta. Por fim, a interseção de outras áreas, neste trabalho foi proposto o uso de estruturas clássicas da computação em problemas psicossociais, estruturas matemáticas, por exemplo, poderiam ser usadas para determinar, de forma mais precisa, a chance de se chegar a um estado apresentado.
AGRADECIMENTOS
A Capes e FAPEMIG pelo apoio financeiro.
REFERÊNCIAS BIBLIOGRÁFICAS
ALBERT, R., JEONG, H., & BARABÁSI, A. L. (1999). Diameter of the world-wide web. Nature, 401(6749), 130-131.
ALVES, G. A. D. S. (2005). Temas em avaliação psicológica.
ALVES, L., ARAÚJO, M., PONCIANO, L., & BRITO, A. Analise do Impacto da Rede Social na Marcaç ao de Fotos como Favoritas no Flickr1.
BARABÁSI, A. L. (2013). Network science. Philosophical Transactions of the Royal Society A.
BLONDEL, V. D., GUILLAUME, J. L., LAMBIOTTE, R., & LEFEBVRE, E. (2008). Fast unfolding of communities in large networks. Journal of statistical mechanics: theory and experiment, 2008(10), P10008.
BOLDI, P., & VIGNA, S. (2004, May). The webgraph framework I: compression techniques. In Proceedings of the 13th international conference on World Wide Web (pp. 595-602).
BOLDI, P., & VIGNA, S. (2004, March). The webgraph framework ii: Codes for the world-wide web. In Data Compression Conference, 2004. Proceedings. DCC 2004 (p. 528). IEEE.
CARDOSO, D. M. (2011). Teoria dos grafos e aplicações.
CARVALHO, Anderson Santos. Et al. “Composição corporal funcional: breve revisão.” Caderno de educação física e esporte 16.1 (2018): 235-246.
CARNIVALI, G. S., VIEIRA, A. B., ZIVIANI, A., & ESQUEF, P. A. (2020). CoVeC: coarse-grained vertex clustering for efficient community detection in sparse complex networks. Information Sciences, 522, 180-192.
CARNIVALI, Gustavo Simões, and BORGES, Carlos Cristiano. “Method to link medicines to diseases using multiplex networks.” Computer Methods in Biomechanics and Biomedical Engineering (2024): 1-14.
CARNIVALI, Gustavo. “Machine learning method to diferentiete ataxias.” International Journal of Applied Mathematics and Machine Learning 15 (2021): 53-67.
CLARKE JR, E. M., GRUMBERG, O., KROENING, D., PELED, D., & VEITH, H. (2018). Model checking. MIT press.
COSTA, P. P. D. (2011). Teoria dos grafos e suas aplicações.
DE CARVALHO, B. M. P. S. (2008). Algoritmo de Dijkstra. Universidade de Coimbra, Coimbra, Portugal.
DA COORDE, AO CORPO DOCENTE. UM ESTUDO SOBRE TECNICAS DE BUSCA EM GRAFOS E SUAS APLICAÇÕES. Diss. UNIVERSIDADE FEDERAL DO RIO DE JANEIRO, 1982.
FEOFILOFF, P., KOHAYAKAWA, Y., & WAKABAYASHI, Y. (2011). Uma introdução sucinta à teoria dos grafos.
FERREIRA, A. F., & BORGES, L. M. (2015). As Pontes de Königsberg.
FREITAS-MAGALHÃES, A. (2014). O código do medo. Leya.
GOLINO, Hudson; ALEXANDER P. Christensen, and GARRIDO, Luis Eduardo. “Invited commentary: Exploratory graph analysis in context.” Revista Psicologia: Teoria e Prática 24.3 (2022): ePTPPA14197-ePTPPA14197.
KRATKY, K. W. (1982). A new graph expansion of virial coefficients. Journal of Statistical Physics, 27(3), 533-551.
LEITÃO, Iagor Brum. Et al. “Saúde mental infantojuvenil: análise de itinerários terapêuticos em município de interior e sem Centros de Atenção Psicossocial Infantojuvenis.” Cadernos de Saúde Pública 41 (2025): e00115824.
MATHEMATICAL, Physical and Engineering Sciences, 371(1987), 20120375.
MARCOS, João, and SOUZA, Alex. “Representação e Clusterização de documentos usando grafo direcionado.” (2017).
NEWMAN, M., BARABÁSI, A. L., & WATTS, D. (2006). The structure and dynamics of networks Princeton University Pr.
SOUSA, Yuri Sá Oliveira. Et al. “O uso do software Iramuteq na análise de dados de entrevistas.” Revista Pesquisas e Práticas Psicossociais 15.2 (2020): 1-19.
ZORTEA, Maxciel. Et al. “Graph analysis of semantic word association among children, adults, and the elderly.” Psicologia: Reflexão e Crítica 27 (2014): 90-99.
Área do Conhecimento